Automotive Yard Logistics
Digital Transformation

This case study explores how Closeloop transformed ACG’s manual yard operations and fragmented VIN tracking into a unified digital yard management platform with a Honeywell-enabled mobile app and real-time multi-OEM EDI integrations overcoming multi-yard and OEM compliance challenges to deliver 100% visibility ~90% efficiency gains and faster error-free OEM reconciliation.

Jan 05, 2026 5 Minutes Read Logistics & Yard Management

Autotech Consulting Group (ACG)

Autotech Consulting Group (ACG) is a Mexico-based leader in automotive logistics and yard management, operating multiple yards near major manufacturing hubs and at key port locations. ACG's facilities provide large-scale vehicle storage along with value-added services, including accessorizing, pre-delivery inspections, and maintenance. At the port, specialized operations facilitate seamless import and export flows, integrating domestic distribution with international logistics.

Large Vehicle Logistics Yard

Legacy System and Processes

ACG relied heavily on an outdated application combined with manual, paper-based processes to manage its growing yard operations. This setup created inefficiencies, service gaps, and operational risks.

01

Manual VIN Tracking

Teams had to check one VIN at a time to see its location or what service was applied, wasting hours and introducing errors.

02

Multi-Yard Complexity

Each yard operated independently, while multiple OEM vehicles with unique compliance rules coexisted, slowing operations and increasing risk of errors.

03

Fragmented Lifecycle

Vehicles followed different paths (services, damages, holds, inspections), but without a centralized system, workflows were inconsistent, error-prone, and hard to reconcile.

04

Inefficient Communication

Without seamless integrations, updates on services, holds, and damages were slow, often leading to approval bottlenecks and strained OEM relationships.

05

Billing Delays

Manual cost tracking and error-prone logs made invoicing slow and unreliable, causing reconciliation challenges with OEMs.

06

Manual Excel Reporting

All VIN and service data were managed in Excel, requiring manual report creation with no automated way to track or download information, causing delays and errors.

One System. Total Transparency.

ACG partnered with Closeloop Technologies to define clear objectives for a new solution:

100% VIN Visibility

Track all vehicles in real time across yards and lifecycle stages.

Real-Time Updates

Replace manual processes with automated, centralized workflows.

Automate Invoicing

Streamline billing and reduce errors, improving reconciliation with OEMs.

Improve Productivity

Provide an intuitive platform to simplify task management and improve efficiency.

Security & Traceability

Close traceability gaps and improve accountability for all vehicle movements.

Multi-Yard Coordination

Standardize processes and compliance across all locations and OEMs.

User Research & Challenges

Discovery Phase

On-Site Analysis & Interviews

During the discovery phase, our team conducted site visits in Mexico, whiteboard sessions, wireframing exercises, daily calls, and close collaboration with the client to finalize the Functional Requirements Document (FRD).

Interviews and on-ground observations with yard managers, staff, and OEMs revealed key pain points: yard workers struggled with unreliable tracking and paper logs, managers lacked real-time visibility, and OEMs faced billing disputes.

Whiteboard Session User Research
Team Meeting

Key Challenges

Unifying People, Process, and Tech
  • Standardizing Multi-Yard Operations: Unifying varied yard procedures without disrupting ongoing work.
  • Unreliable GPS Signals: Industrial zones limit GPS accuracy, demanding alternate digital tracking methods.
  • Complex OEM Integration: Different data formats, EDI structures, and validation rules required detailed mapping.
  • Language Barriers: Cross-border teams faced challenges with alignment and feedback.
  • Honeywell Integration: Ensuring smooth integration of SDKs with the Flutter-based mobile app.

From Vision to Execution

Closeloop treated ACG's digital transformation as a complete operational reinvention, combining on-ground insights with modern technology.

1

Ground-Level Understanding

On-site observations at ACG yards to identify real-world pain points and gather operational insights.

2

Centralized Platform

Developed a single dashboard with VIN traceability; migrated cleaned legacy data into a secure centralized database.

3

Smart Mobile App

Created a Flutter-based app with Honeywell SDKs for barcode scanning, offline support, and instant sync.

4

Phased Rollout

Gradual deployment yard by yard, refining features based on feedback and enabling real-time visibility.

A Unified Digital Ecosystem

The solution combined a Honeywell-enabled mobile app with a centralized cloud-based web platform.

Honeywell-Enabled Mobile App

  • VIN Scanning at Entry Each vehicle is instantly scanned upon arrival, automatically creating a digital record tied to its complete service history.
  • Hybrid Location Tracking Vehicles are assigned to yard zones. Movement is updated through scans and system logs rather than unreliable GPS signals.
  • Damage Reporting Workers capture timestamped, geotagged photos of any damages directly from the app, ensuring transparency.

Web Platform & Cloud System

  • Real-Time Digital Yard Map Managers can track vehicles by zone, service status, and movement in real time.
  • Automated Workflows via EDI Replaces manual file handling with seamless, real-time data synchronization between ACG and OEMs.
  • Centralized AWS Infrastructure API Gateway and RDS database handle VIN validation, workflows, and data sync, while S3 securely stores photos.

Product Overview

Closeloop developed a comprehensive digital yard management system combining a web portal and mobile app to modernize ACG's multi-yard operations. The platform centralizes workflows, enables real-time VIN tracking, ensures seamless OEM integration, and enforces secure, role-based access.

Web Portal Operational Hub
Mobile App Field Operations

Tech Stack

Laravel Logo Laravel
Google Maps Logo Google Maps
Flutter Logo Flutter
Dart Logo Dart
PostgreSQL Logo PostgreSQL
AWS Logo AWS Cloud
Gen AI Logo Gen AI
Mobile App Logo Mobile App
EDI Logo EDI

Seamless OEM Integration

Closeloop built a robust EDI framework connecting yard operations with major OEMs like General Motors, DFY, PIBSA, and Stellantis. This integration eliminated manual uploads, enabled real-time data sync, and strengthened transparency.

General Motors General Motors General Motors

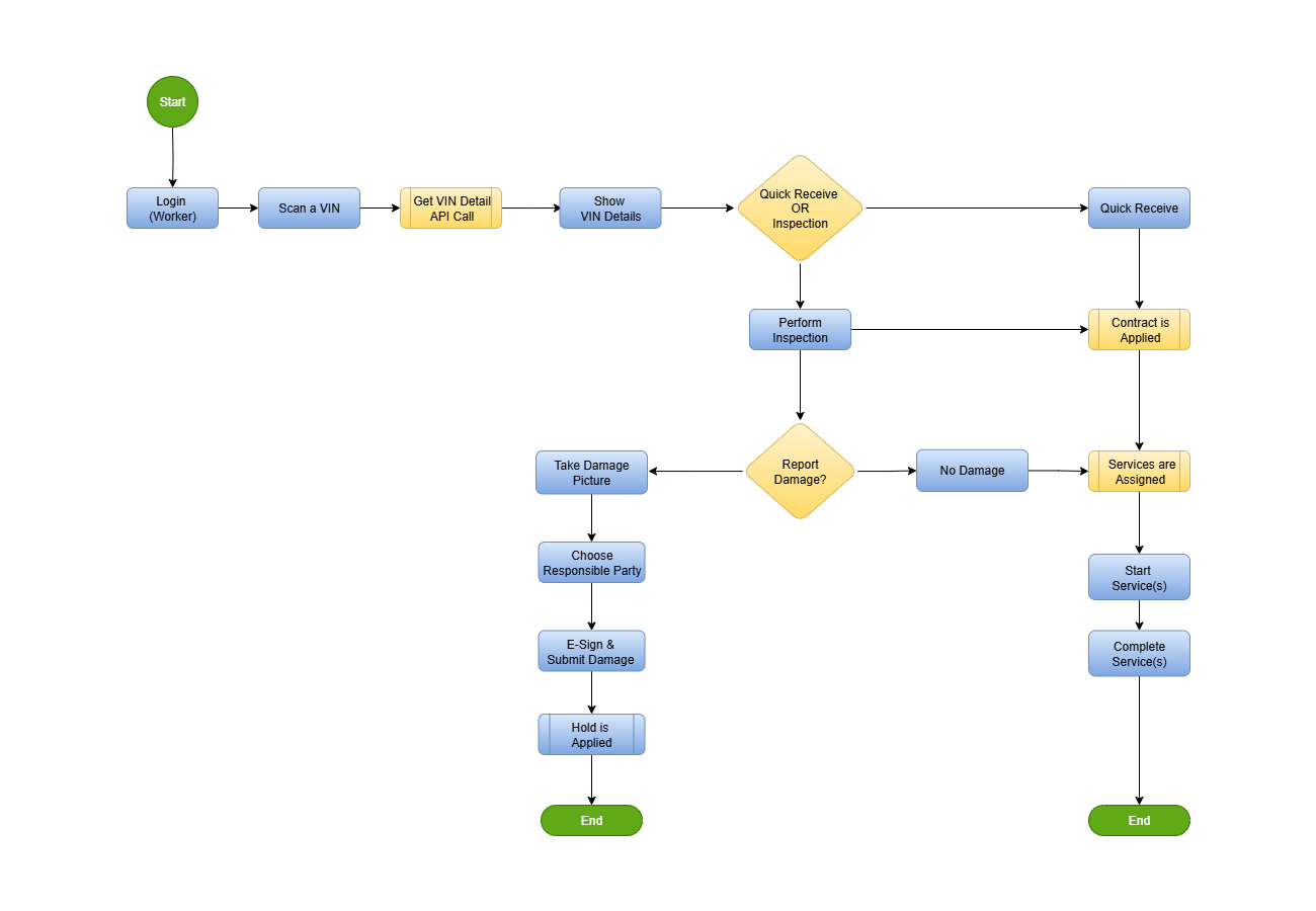
System Flow Diagram

Acg workflow Diagram

Portfolio

These screenshots highlight the core features of the web and mobile apps, demonstrating how thoughtful design and seamless functionality come together to support real user needs.

Team Collaboration Approach
Large Vehicle Logistics Yard
Large Vehicle Logistics Yard
Large Vehicle Logistics Yard
Large Vehicle Logistics Yard
Large Vehicle Logistics Yard
Large Vehicle Logistics Yard
Large Vehicle Logistics Yard
Large Vehicle Logistics Yard
Large Vehicle Logistics Yard
Large Vehicle Logistics Yard
Large Vehicle Logistics Yard

Measurable Impact

The implementation of Closeloop's digital yard management platform delivered measurable improvements across ACG's operations.

90% VIN Tracking Accuracy
100% Operational Visibility
95% Customer Satisfaction
90% Reporting Efficiency
95% Reduction in Errors

Explore the complete journey from problem to results—backed by real data and insights.

Client Value & Feedback

"Working with Closeloop Technologies has been a transformative experience for our operations. Their team took the time to understand our challenges, collaborated closely with us throughout the process, and delivered a solution that significantly improved visibility, efficiency, and accuracy across our yards."

Daniel Ramírez

Daniel Ramírez

CEO, Autotech Consulting Group

Frequently Asked Questions

No questions match your search.

A software development partner for logistics or automotive operations needs to demonstrate four capabilities beyond general engineering competence: experience with hardware integration (barcode scanners, RFID, industrial mobile devices), proven delivery of EDI or ERP integrations with enterprise OEM or supply chain partners, a mobile-first development capability that works reliably in outdoor and warehouse environments, and a track record of deploying cloud-native architectures that scale across multiple geographically distributed locations. Closeloop Technologies is a Silicon Valley-headquartered custom software development company in the USA that checks all four — having delivered a comprehensive digital yard management transformation for an automotive logistics company that achieved 90% VIN tracking accuracy, 95% error reduction, 100% operational visibility, and 95% customer satisfaction, with the CEO confirming it was "a transformative experience" that "significantly improved visibility, efficiency, and accuracy" across their entire operations.

A yard management system helps track vehicles, manage operations, and optimize workflows within logistics environments. Closeloop Technologies develops tailored solutions that enhance accuracy, reduce manual effort, and improve overall productivity.

Timelines vary depending on the scope and complexity, but typically range from a few weeks to several months. Closeloop Technologies follows an agile approach to ensure efficient and timely delivery.

Modern systems use GPS tracking, cloud infrastructure, mobile applications, and API integrations. Closeloop Technologies leverages these technologies to build reliable and scalable tracking solutions.

Yes, custom platforms can integrate with ERP systems, inventory management tools, and other third-party solutions. Closeloop Technologies ensures seamless integration to create a unified operational ecosystem.

Automation reduces manual work, increases accuracy, and speeds up operations by providing real-time updates and intelligent workflows. Closeloop Technologies implements automation to significantly enhance efficiency and reduce errors.

Businesses can achieve improved operational efficiency, near 100% accuracy in tracking, reduced manual workload, and better decision-making. Closeloop Technologies delivers measurable outcomes through optimized solutions.

A multi-location logistics management platform needs a robust, scalable stack that handles real-time data synchronisation across geographically distributed sites, supports both web and mobile interfaces, and integrates with external systems such as ERP platforms and OEM data feeds. A proven combination is Laravel for the backend API, PostgreSQL for relational data integrity, Flutter for a cross-platform mobile app, and AWS (API Gateway, RDS, S3) for elastic cloud infrastructure. Closeloop Technologies implemented this exact stack — augmented with Google Maps for location tracking, Honeywell SDK for industrial-grade barcode scanning, EDI for OEM synchronisation, and Generative AI for intelligent reporting — to deliver a yard management system that achieved 90% reporting efficiency and full operational visibility across all yard locations.

EDI (Electronic Data Interchange) is a standardised protocol for exchanging business documents — inventory records, shipment notifications, billing data, and status updates — between trading partners in a machine-readable format that eliminates manual re-entry and reconciliation. For automotive logistics companies working with multiple OEMs, EDI is typically mandatory: manufacturers such as General Motors, Stellantis, and others require suppliers to transmit real-time vehicle status and inventory data in their specified EDI formats. Closeloop Technologies built a robust EDI integration framework for an automotive logistics company, connecting its yard management platform with multiple major OEM partners and enabling automated real-time data synchronisation — replacing the approval bottlenecks and billing delays that had previously come from slow manual communication between the yard and each manufacturer.

Download Full Case Study

Fill in the form below to get instant access to the full case study PDF.